Подвижной контрапункт — вид сложного контрапункта, полифоническое соединение мелодий (разных, а также одинаковых, подобных, изложенных в виде имитации), предполагающее образование одного или неск. производных соединений в результате изменения первоначального соотношения путём перестановки (передвижения, смещения) этих неизменяемых мелодий. В зависимости от способа перестановки, согласно учению С. И. Танеева, различаются три вида П. к.: вертикально-подвижной, основанный на изменении первонач. соотношения мелодий по высоте, — производное соединение (см. нотные примеры b, с, d, e) образуется от перенесения мелодии на тот или иной интервал вверх или вниз (т. е. по вертикали); горизонтально- подвижной, основанный на изменении момента вступления одного мелодия, голоса относительно другого, — производное соединение (см. примеры f, g) образуется от смещения одного из мелодич. голосов на то или иное количество тактов (долей такта) вправо или влево (т. е. по горизонтали);
С. И. Танеев. Из книги «Подвижной контрапункт строгого письма».
вдвойне-подвижной, объединяющий свойства 2 предыдущих, — производное соединение (см. примеры h, i, j) образуется в результате одноврем. изменения высотного соотношения и соотношения моментов вступления мелодич. голосов (т. е. по вертикали и по горизонтали).
В эстетич. отношении П. к. как изменённое воспроизведение комбинации неизменяемых элементов, как единство обновления и повторности, где обновление не достигает уровня иного качества, а повторность обогащается структурной новизной, оказывается одним из проявлений специфики полифонич. мышления (см. Полифония).
Наибольшее практич. значение и распространение имеет вертикально-П. к. Так, он является технич. основой многогол. канонов 1-го разряда (кроме тех, где голоса вступают в одинаковый интервал и в одном направлении).
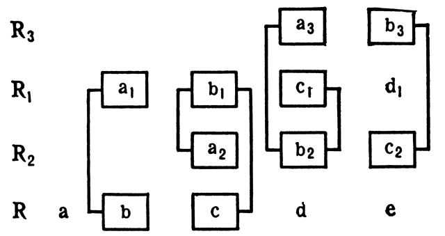
Напр., в четырёхгол. фп. каноне А. В. Станчинского возникают вертикальные перестановки, систему к-рых можно выразить следующей схемой:
Здесь Rl по отношению к R (см. Риспоста, Пропоста) и R3 по отношению к R2 вступают в верхнюю октаву; R2 вступает в нижнюю квинту по отношению к R1; 1-е первоначальное соединение b + a1, его производные а2 + b1 и b2 + а3, 2-е первоначальное соединение с + b1, его производные b2 + с1, са + b3; применён двойной контрапункт дуодецимы (Iv = -11; см. ниже). Перестановки в вертикально-П. к. — свойство бесконечных канонов (кроме канонов в приму) и канонич. секвенций 1-го разряда. Напр., в ликующем по звучанию двухгол. бесконечном каноне, введённом М. И. Глинкой в кульминационное заключение коды из увертюры к опере «Руслан и Людмила», голоса образуют следующие перестановки:
Здесь: первоначальное соединение b + a1 (такты 28–27, 24–23, 20–19 от конца увертюры), производное, а + b1 (такты 26–25, 22–21); применён двойной контрапункт октавы (точнее, квинтдецимы, Iv = -14). Примеры вертикально-П. к. в канонич. секвенциях: двухгол. инвенция a-moll No 13 И. С. Баха, такты 3–4 (нисходящая по секундам); драматически напряжённая музыка 3-й части кантаты «Иоанн Дамаскин» Танеева содержит редкие образцы секвенции в четырёх голосах: в цифре 13 на материале развивающей части темы (секвенция, нисходящая по терциям, фактически с удвоениями голосов), в цифре 15 на основе начального мотива темы (усложнена горизонтальными смещениями). Вертикально-П. к. — атрибут сложных фуг и фуг с удержанным противосложением. Напр., в двойной фуге из Kyrie в Реквиеме В. А. Моцарта две контрастные темы образуют первоначальное соединение в тактах (сокр. — тт.) 1–4; производные соединения тем почти без интермедий следуют в тт. 5–8 (октавная перестановка), 8–11, 17–20 (в последнем случае перестановка на дуодециму) и далее. Концентрация контрапунктич. приёмов (вертикальные перестановки 3 тем) характеризует репризу тройной фуги in С из фп. цикла «Ludus tonalis» Хиндемита, где идут подряд первоначальное соединение в тт. 35–37 и производные в тт. 38–40, 43–45, 46–48. В фуге Cis-dur из 1-го тома «Хорошо темперированного клавира» И. С. Баха тема фуги и удержанное противосложение образуют первоначальное соединение в тт. 5–7, производные в тт. 10–12, 19–21 и далее. Тема и два удержанных противосложения в фуге Д. Д. Шостаковича C-dur (No 1) из фп. цикла «24 прелюдии и фуги» составляют первоначальное соединение в тт. 19–26, производные от него в тт. 40–47, 48–55, 58–65, 66–73. Вертикально-П. к. является также важнейшим средством развития и формообразования в фугах с полифонически варьируемыми интермедиями. Напр., в фуге c-moll из 1-го тома «Хорошо темперированного клавира» Баха 1-я интермедия (тт. 5–6) — первоначальное, 4-я (тт. 17–18) — производное (Iv = -11, с частичным удвоением нижнего голоса), в т. 19 производное от начала 4-й интермедии (Iv = -14, а от 1-й интермедии Iv = -3); 2-я интермедия (тт. 9–10) — первоначальное, 5-я интермедия (тт. 22–23) — производное с перестановкой в верхней паре голосов. В гомофонных и смешанных гомофонно-полифонич. формах вертикально-П. к. может так или иначе применяться в любом из их разделов, напр. при формировании темы во вступлении 1-й части 5-й симфонии Глазунова (8 т. до цифры 2 — первоначальное, 4 т. до цифры 2 — производное). При экспонировании побочной темы в 1-й части 4-й симфонии П. И. Чайковского (первоначальное начинается в т. 122, производное в т. 128) вертикальная перестановка является способом мелодич. насыщения лирич. музыки. Иногда вертикальные передвижения используются в срединных построениях простых форм (Л. Бетховен, фп. соната ор. 2 No 2, Largo appassionato: первоначальное — в середине двухчастной формы, т. 9, производные — в тт. 10 и 11); в сонатных разработках это одно из важнейших и многообразно применяемых средств мотивного развития (напр., в 1-й части из квартета Es-dur В. А. Моцарта, K.-v. 428: первоначальное — тт. 85–86, производные — тт. 87–88, 89–90, 91–92). Очень часто применяется полифонич. обработка материала с помощью вертикальных смещений в репризных разделах, где они способствуют обновлению звучания (напр., в поэме Скрябина ор. 32 No 1 Fis-dur, производное в т. 25). Нередко вертикальные перестановки используются в заключит. разделах формы (напр., в коде «Арагонской хоты» Глинки: первоначальное — цифра 24, производное — 25). Вертикально-П. к. — одно из наиболее часто применяемых средств полифонич. варьирования (напр., в 3-й части из квартета D-dur Бородина: первоначальное в репризе — цифра 4 или т. 111, производное — цифра 5 или т. 133; в No 14 из «Полифонической тетради» Щедрина — производное в т. 36).
Более ограниченна область применения горизонтально-подвижного и вдвойне- подвижного контрапунктов. Т. н. «контрапункт с паузами и без пауз» из мессы П. Мулю (упоминаемый С. И. Танеевым в «Подвижном контрапункте» и воспроизведённый в вып. 1 «Музыкально-исторической хрестоматии» М. В. Иванова-Борецкого, No 42) остаётся единственным в своём роде примером муз. произв., целиком основанного на горизонтально-П. к.: полифонич. пьеса может исполняться в 2 вариантах — с паузами (первоначальное) и без них (производное); этот раритет служит хорошей иллюстрацией методов работы мастеров эпохи строгого стиля. Более существенно, что техника горизонтально- и вдвойне-П. к. лежит в основе нек-рых канонов 2-го разряда (напр., звучащий как вершина разработки из 1-й части 5-й симфонии Д. Д. Шостаковича двойной канон, где соединяются главная и побочная темы, цифра 32) и канонич. секвенций 2-го разряда (напр., во 2-й части квартета No 3 Мясковского, т. 70 и далее). Практически чаще всего указанные типы П. к. встречаются в стреттах фуг с переменными расстояниями вступлений. Напр., напоминающая ричеркар фуга C-dur из 1-го тома «Хорошо темперированного клавира» Баха фактически состоит из постепенно усложняющихся стретт; в Credo (No 12) из мессы h-moll И. С. Баха первоначальное — тт. 4–9, производные — тт. 17- 21, 34–37. В фуге из сюиты «Гробница Куперена» Равеля чрезвычайно сложные передвижения в стреттах создают характерные для этого композитора мягкие диссонирующие звучания: тт. 35–37 — первоначальное (стретта на тему в прямом движении с расстоянием вступления две восьмые); тт. 39–41 — производное в вертикально-обратимом контрапункте; ТТ. 44–46 — производное в неполном вертикально-обратимом контрапункте; тт. 48–50 — производное от предыдущего с горизонтальным смещением (расстояние вступления — восьмая); тт. 58–60 — производное в виде трёхгол. стретты во вдвойне-П. к.
Горизонтальные перемещения иногда встречаются в фугах с удержанным противосложением (напр., в фугах gis-moll из 1-го тома, As-dur и H-dur из 2-го тома «Хорошо темперированного клавира» Баха; в финальной фуге из концерта для 2 фп. Стравинского).
Исключит. изящество отличает горизонтальные передвижения в музыке В. А. Моцарта, напр. в сонате D-dur, K.-v. 576, тт. 28, 63 и 70 (расстояние вступления соответственно — одна восьмая, шесть восьмых и три восьмые с вертикальной перестановкой).
Большое художеств. значение имеют разнотемные горизонтальные передвижения, напр. в большой фуге Es-dur для органа И. С. Баха, BWV 552, т. 90 и далее; во 2-й части 7-й симфонии Глазунова, 4 такта до цифры 16. В завершающей фуге струнного квинтета G-dur op. 14 Танеева темы двойной фуги в производном соединении проводятся с горизонтальным смещением (на 2 т.) и вертикальной перестановкой:
В один ряд с П. к. следует поставить разновидность сложного контрапункта — контрапункт, допускающий удвоения: производное соединение образуется от удвоения одного (см. примеры k, l) или всех (см. пример m) голосов несовершенными консонансами (в музыке 20 в. встречаются любые др. удвоения вплоть до кластеров). По технике сочинения контрапункт, допускающий удвоения, очень близок вертикально-П. к., т. к. удваивающий голос по существу является результатом вертикальной перестановки на интервал удвоения — на терцию, сексту, дециму. Применение удвоений в производных соединениях даёт ощущение уплотнения, массивности звучания; напр. в прелюдии и фуге для фп. Глазунова, ор. 101 No 3 репризное соединение тем двойной фуги в т. 71 — первоначальное, в т. 93 — производное с октавной вертикальной перестановкой и с удвоениями голосов; в вариации VI из Вариаций на тему Паганини для двух фп. Лютославского в первоначальном верхний голос движется с терцовым удвоением, нижний — мажорными трезвучиями, в неточном производном (т. 6) верхний голос движется параллельными минорными трезвучиями, нижний — терциями.
П. к. и контрапункт, допускающий удвоения, могут комбинироваться с обратимым контрапунктом (напр., в разработке финала симфонии C-dur «Юпитер» В. А. Моцарта канонич. имитация в прямом движении в тт. 173–175 — первоначальное, в тт. 187–189 — производное с обращением и вертикальной перестановкой голосов, в тт. 192–194 — производное с вертикальной перестановкой и с обращением только одного голоса), иногда в сочетании с такими формами мелодич. преобразования, как увеличение, уменьшение, образуя при этом весьма сложные построения. Так, варьирование полифонич. сочетаний в значит. мере определяет облик музыки фп. квинтета g-moll (op. 30) Танеева: см., напр., цифры 72 (первоначальное) и 78 (производное с увеличением и горизонтальным передвижением), 100 (производное во вдвойне-П. к.), 220 — в финале (сочетание осн. темы с её четверным увеличением).
Теория П. к. и контрапункта, допускающего удвоения, исчерпывающе разработана С. И. Танеевым в его капитальном труде «Подвижной контрапункт строгого письма». Исследователь устанавливает систему обозначений, позволяющих математич. путём точно характеризовать передвижения голосов и определять условия написания П. к. Нек-рые из этих обозначений и понятий: I — верхний голос, II — нижний голос в двух- и средний в трёхголосии, III — нижний голос в трёх-голосии (эти обозначения сохраняются в производных); 0 — прима, 1 — секунда, 2 — терция, 3 — кварта и т. д. (такая цифровка интервалов необходима для их сложения и вычитания); h (сокращение от лат. horisontalis) — горизонтальное передвижение голоса; Ih (сокращение от лат. index horisontalis) — показатель горизонтального передвижения, определяется в тактах или долях такта (см. примеры f, g, h, i, j); v (сокращение от лат. verticalis) — вертикальное передвижение голоса. Передвижение верхнего голоса вверх и нижнего вниз измеряется соответствующим интервалом с положительным значением, передвижение верхнего голоса вниз и нижнего вверх — интервалом со знаком минус (напр., IIV=2 — передвижение верхнего голоса вверх на терцию, IIV=-7 — передвижение нижнего вверх на октаву). В вертикально-П. к. перестановка, при к-рой верхний голос первоначального соединения (формула первоначального в двухголосии I+II) сохраняет положение верхнего в производном, называется прямой (см. примеры b, с; фигура, обозначающая прямую перестановку в двухголосии:
). Перестановка, при к-рой верхний голос первоначального занимает положение нижнего в производном, называется противоположной (см. примеры d, e; её изображение:
).
Двухгол. полифонич. соединение, допускающее вертикальные перестановки (не только противоположные, но также — в отличие от распространённого неточного определения — и прямые), наз. двойным контрапунктом (нем. doppelter Kontrapunkt); напр., в двухгол. инвенции E-dur No 6 И. С. Баха первоначальное — в тт. 1–4, производное — в тт. 5–8, IV=-14 + II V=-7
). Трёхгол. соединение, допускающее 6 комбинаций голосов (любой из голосов первоначального может быть в производном соединении верхним, средним или нижним), называется тройным контрапунктом (нем. dreifacher Kontrapunkt, Tripelkontrapunkt). Фигуры, обозначающие перестановки в трёхголосии:
Напр., в трёхгол. инвенции f-moll No 9 И. С. Баха: первоначальное — в тт. 3-4, производные — в тт. 7-8
в No 19 из «Полифонической тетради» Щедрина — производное в т. 9. Тот же принцип лежит в основе малоупотребит. четверного контрапункта (нем. vierfacher Kontrapunkt, Quadrupelkontrapunkt), допускающего 24 положения голосов (см., напр., цифры 5, 6, 7 в 1-й части кантаты «Иоанн Дамаскин»; цифры 1, 2, 3, 4 в заключит. двойном хоре No 9 кантаты «По прочтении псалма» Танеева; в фуге e-moll из цикла «24 прелюдии и фуги» для фп. Шостаковича — тт. 15–18 и 36–39). Редкий пример пятерного контрапункта — кода финала симфонии C-dur («Юпитер») В. А. Моцарта: первоначальное в тт. 384- 387, производные в тт. 387–391, 392–395, 396–399, 399–402; схема перестановок:
Алгебраич. сумма интервалов передвижения обоих голосов (в двухголосии; в трёх- и многоголосии — для каждой пары голосов) называется показателем вертикального передвижения и обозначается Iv (сокращение от лат. index verticalis; см. примеры b, с, d, e). Iv является важнейшим определением в учении С. И. Танеева, т. к. им характеризуются нормы употребления интервалов, образующихся между голосами полифонич. ткани, и особенности голосоведения. Напр., при написании первоначального соединения в двойном контрапункте децимы (т. е. Iv = -9) в рамках строгого письма предполагается только противоположное и косвенное движение голосов, а также не допускается задержание кварты верхним и ноны нижним голосом во избежание в производном соединении звучаний, запрещённых нормами этого стиля. Перестановка может осуществляться на любой интервал и, следовательно, Iv может иметь любое значение, однако на практике наиболее употребительны три вида перестановок: двойной контрапункт децимы (Iv = -9 или -16), дуодецимы (Iv = -11 или -18) и особенно двойной контрапункт октавы (Iv =-7 или -14). Это объясняется тем, что при перестановках в двойном контрапункте октавы, децимы и дуодецимы в производных мало изменяется гармонич. суть первоначального соединения (консонирующим интервалам первоначального большей частью соответствуют консонирующие интервалы в производном; такая же зависимость существует между диссонансами). Возможность делать вертикальные перестановки на разл. интервалы (т. е. использовать разные значения Iv) составляет специфически контрапунктическое художеств. средство, позволяющее композитору тонко разнообразить звучность. Один из выдающихся примеров — фуга g-moll из 2-го тома «Хорошо темперированного клавира» Баха: тема и удержанное противосложение образуют первоначальное соединение в тт. 5–9; производное в тт. 13–17 (Iv=-14), 28–32 (Iv = -11), 32–36 (Iv = -2) и 36–40 (Iv = -16); кроме того, в тт. 51–55 в производном тема удвоена секстой сверху (Iv = +5), в тт. 59–63 перестановка при Iv=-14 с удвоением темы терцией снизу, а противосложения терцией сверху (Iv = -2). В музыке после Баха и вплоть до 20 в. чаще применяется относительно несложная октавная перестановка; однако композиторы по мере роста гармонич. свободы используют сравнительно малоупотребительные в прошлом показатели. В частности, они встречаются в канонич. секвенциях, где производное соединение образуется между риспостой и повторным вступлением пропосты: напр., во 2-й части квартета D-dur Моцарта, K.-v. 499, тт. 9–12 (Iv = -13); в 1-й части симфонии No 8 Глазунова, цифра 26, тт. 5–8 (Iv = -15); в увертюре к опере «Нюрнбергские мейстерзингеры», т. 7 (Iv = -15) и т. 15 (Iv = -13); в 1-й картине 3-го д. «Сказания о невидимом граде Китеже», цифра 156, тт. 5–8 (Iv=-10); в 1-й части квартета No 12 Мясковского, тт. 6–11, 17–21 (Iv = -17).
H. А. Римский-Корсаков. «Сказание о невидимом граде Китеже и деве Февронии», действие III, 1-я картина.
Установленная С. И. Танеевым связь П. к. с каноном (в кн. «Учение о каноне») дала возможность точно классифицировать и научно определить принципы разл. форм канона. Теория П. к. послужила основанием для дальнейшего развития учения Танеева в сов. музыковедении (С. С. Богатырёв, «Двойной канон» и «Обратимый контрапункт»).
Литература: Танеев С. И., Подвижной контрапункт строгого письма, Лейпциг, 1909, М., 1959; его же, Учение о каноне, М., 1929; Иванов-Борецкий М. В., Музыкально-историческая хрестоматия, вып. 1, М., 1929; Богатырев С. С., Двойной канон, М.-Л., 1947; его же, Обратимый контрапункт, М., 1960; Дмитриев А. Н., Полифония как фактор формообразования, Л., 1962; Пустыльник И. Я., Подвижной контрапункт и свободное письмо, Л., 1967; Jadassohn S., Lehrbuch des einfachen, doppelten, drei- und vierfachen Contrapunkts, Lpz., 1884, то же, в его кн.: Musikalische Kompositionslehre, Tl. 1, Bd 2, Lpz., 1926; Riemann H., Lehrbuch des einfachen, doppelten und imitierenden Kontrapunkts, Lpz., 1888. 1921; Prout E., Double counterpoint and canon, L., 1891, 1893.
В. П. Фраёнов
Источник: Музыкальная энциклопедия, 1973—1982 гг.
